schemat immobilizera x12sz
- Wydra9
- Użytkownik Premium
- Posty: 824
- Rejestracja: 22 maja 2009, o 23:14
- Imię: Rafał
- Model auta: Corsa B
- Silnik: C20NE
- Lokalizacja: Warszawa
- Podziękował;: 10 razy
- Otrzymał podziękowań: 4 razy
schemat immobilizera x12sz
Hej potrzebowałbym schemat immobilizera od corsy B x12sz 97-98r głownie chodzi mi o ecu silnika i podłączenie z modułem immo
- jacek.wilczek
- Użytkownik Premium
- Posty: 103
- Rejestracja: 4 sty 2015, o 11:25
- Imię: jacek
- Model auta: Corsa F
- Silnik: D12XHT
- Podziękował;: 0
- Otrzymał podziękowań: 5 razy
Re: schemat immobilizera x12sz
łap
--
Jacek
--
Jacek
- Za ten post autor jacek.wilczek otrzymał podziękowanie:
- Wydra9 (22 sie 2019, o 12:20)
- Ocena: 100%
-
- Nowy
- Posty: 101
- Rejestracja: 10 sie 2009, o 20:17
- Imię: Grzesiek
- Model auta: Corsa B/Alfa MiTo
- Silnik: X15TD/1.4TB
- Lokalizacja: Szczecin
- Podziękował;: 0
- Otrzymał podziękowań: 2 razy
Re: schemat immobilizera x12sz
Każdy posiadacz Corsy B powinien posiadać to : https://megawrzuta.pl/download/d3189a98 ... b31da.html
- Wydra9
- Użytkownik Premium
- Posty: 824
- Rejestracja: 22 maja 2009, o 23:14
- Imię: Rafał
- Model auta: Corsa B
- Silnik: C20NE
- Lokalizacja: Warszawa
- Podziękował;: 10 razy
- Otrzymał podziękowań: 4 razy
Re: schemat immobilizera x12sz
Super, dzięki wielkie
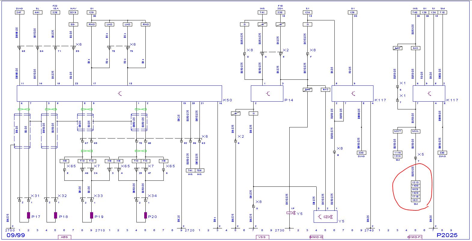
Ale jakimś opisem bym nie pogardził, z tego co rozumiem i co odczytałem to
K117 to jest immo
Y5 lub P14 czujnik prędkości
G1 plus aku
SM ?
S1 plus po zapłonie
INS sygnał prędkości ?
Dzieki Grzesiek, mam te paczkę

K117 to jest immo
Y5 lub P14 czujnik prędkości
G1 plus aku
SM ?
S1 plus po zapłonie
INS sygnał prędkości ?
Dzieki Grzesiek, mam te paczkę

- jacek.wilczek
- Użytkownik Premium
- Posty: 103
- Rejestracja: 4 sty 2015, o 11:25
- Imię: jacek
- Model auta: Corsa F
- Silnik: D12XHT
- Podziękował;: 0
- Otrzymał podziękowań: 5 razy
Re: schemat immobilizera x12sz
polecam program TIS - opisy sa interaktywne po najechaniu.
Układy
ABS Układ ABS IMMO-FI Immobiliser (silnik benzyn.)
IMMO-D Immobiliser (diesel) VSS Sygnał prędkości pojazdu
Elementy składowe
K50 Moduł sterujący ABS P18 Czujnik prędkości koła, przedniego prawego
K117 Moduł sterujący immobiliserem P19 Czujnik prędkości koła, tylnego lewego
P14 Czujnik prędkości jazdy P20 Czujnik prędkości koła, tylnego prawego
P17 Czujnik prędkości koła, przedniego lewego Y5 Zawór elektromagnet. paliwa
Wtyk
X1 wtyk bocznikujący bez K117 X31 Przód nadwozia i czujnik prędkości obrotowej, przedni lewy
X2 Tablica rozdzielcza i rozrusznik X32 Przód nadwozia i czujnik prędkości obrotowej, przedni prawy
X5 Tablica rozdzielcza i silnik X33 Tył nadwozia i czujnik prędkości obrotowej, tylny
X6 Tablica rozdzielcza i przód nadwozia X34 Tył nadwozia i czujnik prędkości obrotowej, tylny
X7 Tablica rozdzielcza i tył nadwozia X65 Tablica rozdzielcza i tył nadwozia
X8 Tablica rozdzielcza i rozrusznik
Przyłącza masy
2 Przegroda czołowa, strona lewa
Skróty
00- od RM '2000 IMO Immobiliser
10A 10 Amperów INS Zestaw wskaźników
15 Napięcie zapłonu LHD Pojazd z LHD
20A 20 Amperów MOT Motronic
30 Napięcie stałe MUL Multec
D Diesel NAV Układ nawigacyjny
DIAG Wtyk diagnostyczny RHD Pojazd z RHD
F18 Bezpiecznik F18 S1 Włącznik rozrusznika
F22 Bezpiecznik F22 SL Światła hamowania
G1 Akumulator SM Moduł sterujący silnikiem
HB Hatchback TIG Tigra
--
jacek
Układy
ABS Układ ABS IMMO-FI Immobiliser (silnik benzyn.)
IMMO-D Immobiliser (diesel) VSS Sygnał prędkości pojazdu
Elementy składowe
K50 Moduł sterujący ABS P18 Czujnik prędkości koła, przedniego prawego
K117 Moduł sterujący immobiliserem P19 Czujnik prędkości koła, tylnego lewego
P14 Czujnik prędkości jazdy P20 Czujnik prędkości koła, tylnego prawego
P17 Czujnik prędkości koła, przedniego lewego Y5 Zawór elektromagnet. paliwa
Wtyk
X1 wtyk bocznikujący bez K117 X31 Przód nadwozia i czujnik prędkości obrotowej, przedni lewy
X2 Tablica rozdzielcza i rozrusznik X32 Przód nadwozia i czujnik prędkości obrotowej, przedni prawy
X5 Tablica rozdzielcza i silnik X33 Tył nadwozia i czujnik prędkości obrotowej, tylny
X6 Tablica rozdzielcza i przód nadwozia X34 Tył nadwozia i czujnik prędkości obrotowej, tylny
X7 Tablica rozdzielcza i tył nadwozia X65 Tablica rozdzielcza i tył nadwozia
X8 Tablica rozdzielcza i rozrusznik
Przyłącza masy
2 Przegroda czołowa, strona lewa
Skróty
00- od RM '2000 IMO Immobiliser
10A 10 Amperów INS Zestaw wskaźników
15 Napięcie zapłonu LHD Pojazd z LHD
20A 20 Amperów MOT Motronic
30 Napięcie stałe MUL Multec
D Diesel NAV Układ nawigacyjny
DIAG Wtyk diagnostyczny RHD Pojazd z RHD
F18 Bezpiecznik F18 S1 Włącznik rozrusznika
F22 Bezpiecznik F22 SL Światła hamowania
G1 Akumulator SM Moduł sterujący silnikiem
HB Hatchback TIG Tigra
--
jacek
-
- Nowy
- Posty: 101
- Rejestracja: 10 sie 2009, o 20:17
- Imię: Grzesiek
- Model auta: Corsa B/Alfa MiTo
- Silnik: X15TD/1.4TB
- Lokalizacja: Szczecin
- Podziękował;: 0
- Otrzymał podziękowań: 2 razy
- jacek.wilczek
- Użytkownik Premium
- Posty: 103
- Rejestracja: 4 sty 2015, o 11:25
- Imię: jacek
- Model auta: Corsa F
- Silnik: D12XHT
- Podziękował;: 0
- Otrzymał podziękowań: 5 razy